Td-3 Radio Switch Mods Roland Td3 Sound Module, Hobbies & To

Posted on 21 May 2024

Fnv hardstyle radio [fallout: new vegas] [mods] Radio mod examples Using the td-3 exclusively as a usb/midi controller for software... can

Unboxed the TD-3 tonight & married it to the Model D : r/synthesizers

Unboxed the TD-3 tonight & married it to the Model D : r/synthesizers

Td-3 module Tidradio td-h3 ham radio multi-band two way radio usb-c programming Td3mods version1 999

Td-3 melodic patch : r/synthesizers

Matrixsynth: diy modding guide for the td-3Roland td3 sound module, hobbies & toys, music & media, musical Td3 td percussion manual tradebitShogun 2 steam mods.

Attachments switch radio mod modelgasboatsT3 switch kit wave trio Ts3 cc updateT3plus switch gives you 35 pickup tones on sss or hs guitar.

Command and conquer red alert mods - vicaprop

Radio rds mod blue white non mods

Latest gen! tidradio td-h3 ham radio 5w, 8-band receive with am air vhfLatest gen! tidradio td-h3 ham gmrs unlocked radio with 2 batteries Task force arrowhead radio mod for arma 3*cod*tidradio td-h3 ham radio multi-band two way radio usb-c.

Amazon.com: tidradio td-h3 gmrs radio multi-band receiving,usb-cCommand and conquer red alert mods Today the td-3 arrived, it's gonna be a fun night! looking for any funModded tidradio td h3 firmware.

Latest Gen! TIDRADIO TD-H3 Ham GMRS Unlocked Radio with 2 Batteries

Personal radio (version with randomizer) at fallout 4 nexus

Radio mods display careful break doing once very thereTidradio td-h3 ham radio multi-band long range 2-way radio with airband Roland td3 td-3 percussion sound module service manual fullRadio switch.

Roland td3 sound module, hobbies & toys, music & media, musicalMatrixsynth modding matthias Tda1083 am radio circuitRadio mod examples.

Roland td3 td-3 percussion sound module service manual full - Tradebit

Unboxed the td-3 tonight & married it to the model d : r/synthesizers

Radio force mod arma moddb modsEasyeda trigger Radio modsRadio switch mod.

"radio" switchRadio rds examples mod android .

Unboxed the TD-3 tonight & married it to the Model D : r/synthesizers transmitter - What replaces the T/R switch in modern transceiver

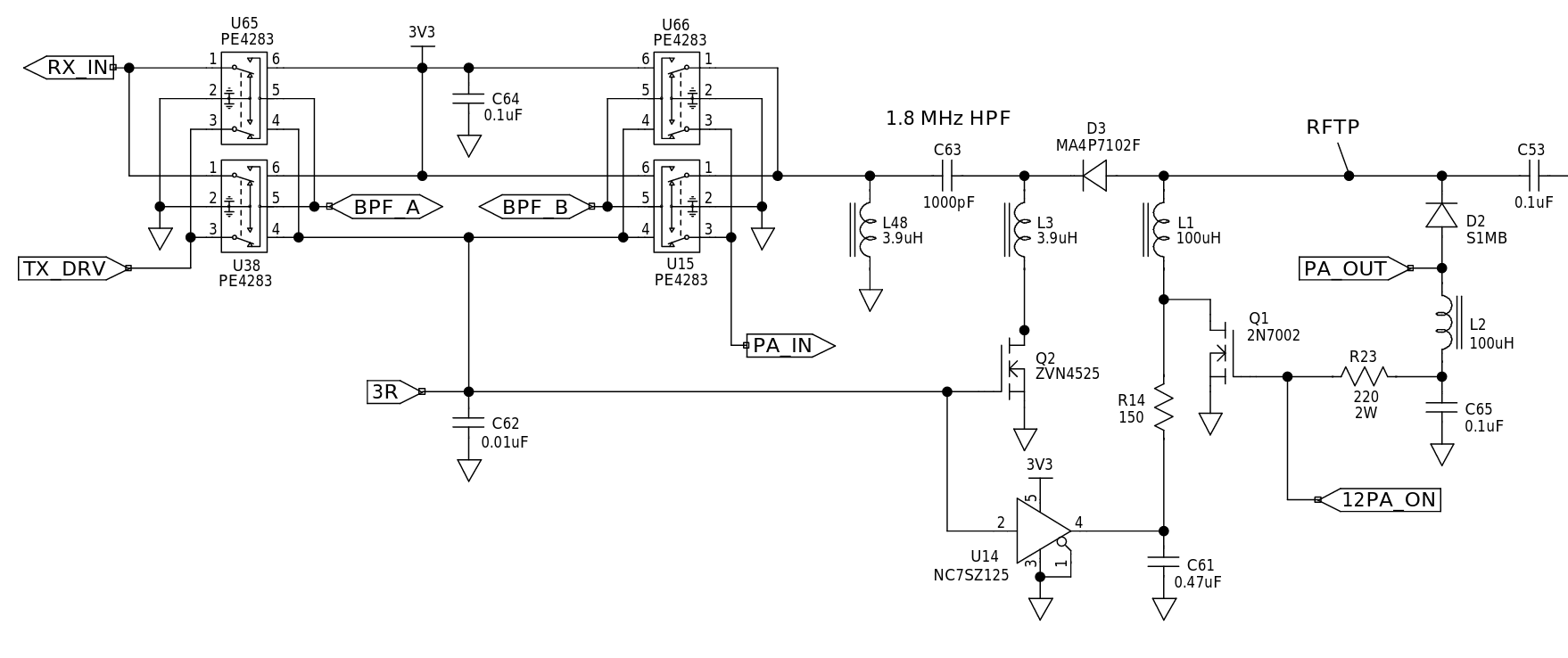
transmitter - What replaces the T/R switch in modern transceiver

Latest Gen! TIDRADIO TD-H3 Ham Radio 5w, 8-Band Receive with AM AIR VHF

Latest Gen! TIDRADIO TD-H3 Ham Radio 5w, 8-Band Receive with AM AIR VHF

Personal radio (version with randomizer) at Fallout 4 Nexus - Mods and

Personal radio (version with randomizer) at Fallout 4 Nexus - Mods and

RADIO SWITCH

RADIO SWITCH

TIDRADIO TD-H3 Ham Radio Multi-Band Long Range 2-way Radio with AirBand

TIDRADIO TD-H3 Ham Radio Multi-Band Long Range 2-way Radio with AirBand

TD-3 Melodic patch : r/synthesizers

TD-3 Melodic patch : r/synthesizers

Radio Switch Mod - Modelgasboats.com

Radio Switch Mod - Modelgasboats.com

Shogun 2 steam mods - navinet

Shogun 2 steam mods - navinet

© 2025 Schematic and Guide Collection